사실유근본의 개발 일지

  • 홈
  • 태그
  • 방명록

githubflow 1

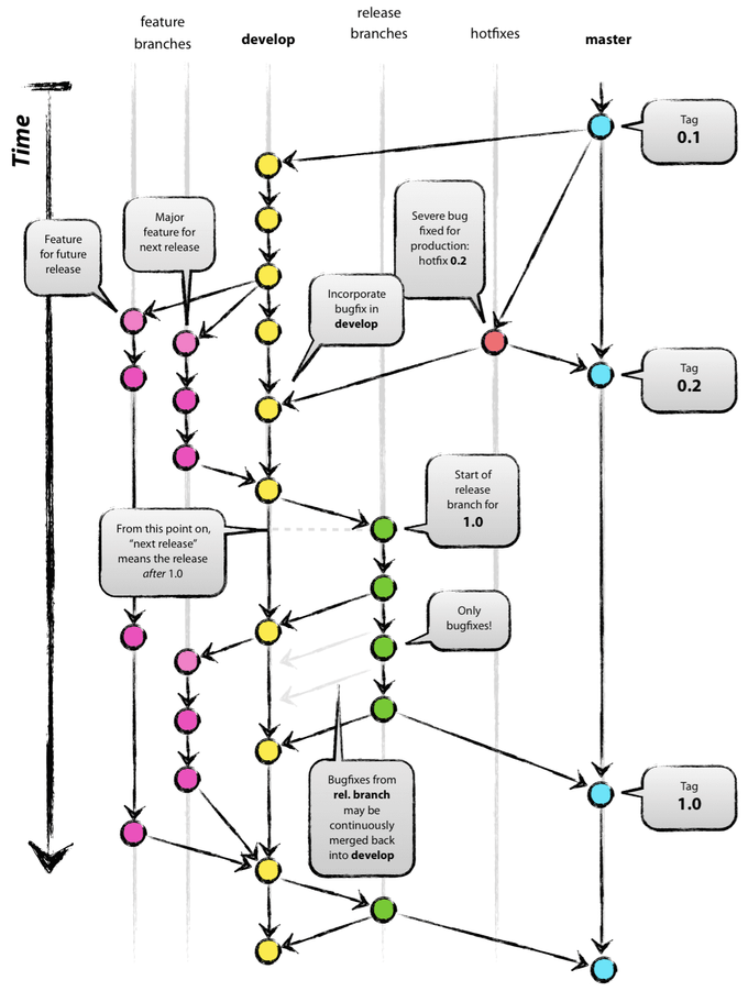
깃 branch 전략에 대해 알아보자 (Gitflow, GitHubflow 비교)

오늘은 깃 branch(이하 브랜치로 통일) 전략을 조사해보고,비교하는 시간을 가져볼까 합니다. 팀으로 프로젝트를 진행하면서브랜치 전략 중 Gitflow 방식을 채택하여 진행하게 되었습니다. branch 전략에 대해 처음 알게 되어서,전략들이 무엇이 있는지, 그 필요성과 장단점에 대해 간략하게 정리해 보고자 하였습니다.혹시라도 잘못된 정보나 이와 관련한 추가 사항이 있다면 댓글 남겨주시면 감사하겠습니다. 자료를 찾아보니 대부분 GitFlow 방식과GitHubFlow 방식 중 하나를 택하여 사용하는 것 같았습니다. 그래서 이 두가지 위주로 정리했습니다. 깃 branch전략,  왜 필요한가?이 글을 읽으시는 분은 깃을 어느 정도 안다는 전제하에 진행하겠습니다.아래 설명하는 용어들이 이해가 잘 안 간다면,이전..

카테고리 없음 2024.09.12
이전
1
다음
더보기
프로필사진

사실유근본의 개발 일지

rootdev 님의 블로그 입니다.

  • 분류 전체보기 (98)
    • C# (12)
      • 기초 (6)
    • 미니 프로젝트 (6)
    • 유니티 (25)
      • 2D (4)
      • 3D (2)
      • 공통 (14)
    • 알아보자 시리즈 (6)
      • 깃 관련 (0)
      • 에셋 (0)
    • UI (0)
    • 이펙트 (0)
    • 알고리즘 (2)
    • 디자인 패턴 (7)

Tag

디자인 패턴, 내일 배움캠프, Thread, StableDiffusion, 면접 대비, ThreadPool, C#, 유니티, 오블완, 비동기 프로그래밍, DOTween, 데이터, 역직렬화, 깃허브, Ref, 유니티2D, 암호화, task, UniTask, 저장, 직렬화, 수박게임, 티스토리챌린지, 3d, 최적화, 2D, UI, json, AI, awaitable,

최근글과 인기글

  • 최근글
  • 인기글

최근댓글

공지사항

페이스북 트위터 플러그인

  • Facebook
  • Twitter

Archives

Calendar

«   2025/12   »
일 월 화 수 목 금 토
1 2 3 4 5 6
7 8 9 10 11 12 13
14 15 16 17 18 19 20
21 22 23 24 25 26 27
28 29 30 31

방문자수Total

  • Today :
  • Yesterday :

Copyright © Kakao Corp. All rights reserved.

티스토리툴바